风风棋牌跑胡子最新版本
风风棋牌跑胡子最新版本
- ECSG电蒸汽发生器 E6-72M系列安装操作说明
- 棋牌平台EVC Turflow 换热器使用说明书
- 棋牌平台BT6-B 洁净型压力平衡式最全棋牌平台特点介绍
- 棋牌平台BCV1和BCV20 排污控制阀使用说明书
- 棋牌平台BC3250排污控制器安装使用说明书
联系我们
联系人:刘经理
手机:13295105805
电话:
邮箱:540329100@qq.com
地址:13295105805
阀门知识
棋牌平台25P减压阀常见故障有哪些以及处理方法
- 作者:棋牌平台
- 发布时间:2024-06-15
- 点击:300次
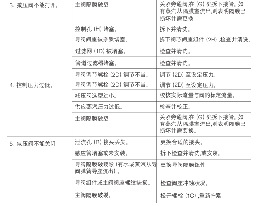
棋牌平台25P减压阀常见故障以及处理方法介绍:
1,正常负载时,控制压,力超过设定值。
原因:导阀阀芯与阀座间有污垢或杂质。
处理方法:松开调节螺栓(2D),去除铜管接头(J&L)。通入蒸汽。如蒸汽从接口(J&L)流出,则需拆下导阀阀芯阀座组件清洗或更换。
2.仅在低负载时,控制压力超过设定值。
可能的原因:
1,主阀阀芯与阀座磨损或有杂质。
2,阀的选型过大。
3,旁通阀未关紧或泄漏。
4,主阀阀杆与导承有杂质。
处理方法:
1,检查并清洗阀芯和阀座。
2,在低负载下,调节螺栓(2D)达到所需的压力。
3,检查,如必需则修理。
4,拆卸,检查并清洗

棋牌平台25P减压阀常见故障有哪些以及处理方法
以上就是棋牌平台25P减压阀5种可能出现的故障,详细的介绍了可能导致故障的原因以及相应的处理方法。
- 上一篇:棋牌平台蒸汽减压阀工作原理
- 下一篇:棋牌平台安全阀安装说明书
新闻资讯
-
2025-06-23
ECSG电蒸汽发生器 E6-72M系列安装操作说明
-
2025-06-09
棋牌平台EVC Turflow 换热器使用说明书
-
2025-05-19
棋牌平台BT6-B 洁净型压力平衡式最全棋牌平台特点介绍
-
2025-04-28
棋牌平台BCV1和BCV20 排污控制阀使用说明书
-
2025-04-14
棋牌平台BC3250排污控制器安装使用说明书
-
2025-03-31
棋牌平台BC3150排污控制器安装使用说明书
