风风棋牌跑胡子最新版本
风风棋牌跑胡子最新版本
- ECSG电蒸汽发生器 E6-72M系列安装操作说明
- 棋牌平台EVC Turflow 换热器使用说明书
- 棋牌平台BT6-B 洁净型压力平衡式最全棋牌平台特点介绍
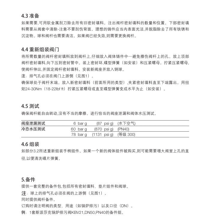
- 棋牌平台BCV1和BCV20 排污控制阀使用说明书
- 棋牌平台BC3250排污控制器安装使用说明书
联系我们
联系人:刘经理
手机:13295105805
电话:
邮箱:540329100@qq.com
地址:13295105805
阀门知识
棋牌平台KBV21手动锅炉排污阀安装维修使用说明书
- 作者:棋牌平台
- 发布时间:2024-12-12
- 点击:363次
棋牌平台KBV21手动锅炉排污阀由一个加强型PFTE阀座,不锈钢球,及连接器和阀套组成的碳钢球阀。手 柄有两种类型:一种是标准长度手柄,另一种为加长的‘T’型手柄,用于操作空间受限制的排污阀。下面我们来具体的介绍一下KBV21手动锅炉排污阀安装维修使用说明书。




新闻资讯
-
2025-06-23
ECSG电蒸汽发生器 E6-72M系列安装操作说明
-
2025-06-09
棋牌平台EVC Turflow 换热器使用说明书
-
2025-05-19
棋牌平台BT6-B 洁净型压力平衡式最全棋牌平台特点介绍
-
2025-04-28
棋牌平台BCV1和BCV20 排污控制阀使用说明书
-
2025-04-14
棋牌平台BC3250排污控制器安装使用说明书
-
2025-03-31
棋牌平台BC3150排污控制器安装使用说明书
