风风棋牌跑胡子最新版本
风风棋牌跑胡子最新版本
- ECSG电蒸汽发生器 E6-72M系列安装操作说明
- 棋牌平台EVC Turflow 换热器使用说明书
- 棋牌平台BT6-B 洁净型压力平衡式最全棋牌平台特点介绍
- 棋牌平台BCV1和BCV20 排污控制阀使用说明书
- 棋牌平台BC3250排污控制器安装使用说明书
联系我们
联系人:刘经理
手机:13295105805
电话:
邮箱:540329100@qq.com
地址:13295105805
阀门知识
棋牌平台BT1050排污控制器安装使用说明书
- 作者:棋牌平台
- 发布时间:2024-12-10
- 点击:277次
BT1050是用于控制底部排污阀的定时器。通过控制锅炉底部排污阀的开关, 排除锅炉底部沉积的固体杂质, 避免对锅炉造成损伤。产品可选择面板,DIN导轨或底板安装, 99-264V交流供电。下面展示一下棋牌平台BT1050排污控制器安装使用说明书。
完整版(可下载)请点击查看:BT1050排污控制器安装使用说明书
机械安装说明:
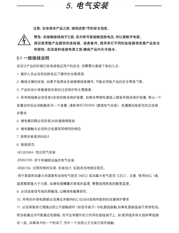
注意:在安装本产品之前, 请阅读第1节的安全信息。
产品必须安装在合适的工业控制面板或防火盒, 提供碰撞和环境保护。需要最小IP54(EN60529)或形式3, 3S, 4, 4X, 6P13(UL50/NEMA250)。本产品满足UL508条23.2的要求,可认为是工业应用SVA防火外壳一部分。
1 环境条件
产品安装环境要减小热, 震动和电气干扰的影响(参考第一节-‘安全信息’)
如果没有额外的防风雨装置, 不要把产品安装室外。
2 安装在DIN导轨上
随产品提供夹子和一套自攻螺丝, 安装在35mmDIN导轨上。在外壳后部, 有两组孔来确定高度位置。
可以调整夹头来调整位置。夹头安装在一组孔中, 用提供的两个螺丝固定。确保夹子和导轨夹紧。
注意:只用随产品提供的螺丝
3 安装在底板上
在底板上, 按图4所示钻孔。-把产品安装在底板上, 用两个螺丝, 螺帽和垫圈通过上下两个插槽固定。
注意:不要在产品外壳上钻孔, 或用自攻螺丝。
4 安装在剪裁的面板上
(如果用仪表框, 最小面板厚度是1mm)-产品顶部和底部有一体的螺纹插口(M4×0.7)-提供两个M4×25mm, 纤维垫片和仪表盖
注意:不要用超过25mm长度的螺丝, 避免电击。-按照图4的尺寸剪裁面板, 根据指示钻螺孔。-去除垫圈的背衬后, 安置在产品的前面。-仪表框可用于改善外观。如果需要, 安装到面板的外侧。-从面板的后部安装产品, 使用螺钉, 垫圈(仪表框)等固定。-拧紧M4螺丝, 1.0 - 1.2Nm
注意:不要在产品上钻孔或使用自攻螺丝






以上就是棋牌平台BT1050排污控制器使用说明书部分内容,完整版请点击查看本文最上面连接,需要下载可以直接联系我们技术人员。
新闻资讯
-
2025-06-23
ECSG电蒸汽发生器 E6-72M系列安装操作说明
-
2025-06-09
棋牌平台EVC Turflow 换热器使用说明书
-
2025-05-19
棋牌平台BT6-B 洁净型压力平衡式最全棋牌平台特点介绍
-
2025-04-28
棋牌平台BCV1和BCV20 排污控制阀使用说明书
-
2025-04-14
棋牌平台BC3250排污控制器安装使用说明书
-
2025-03-31
棋牌平台BC3150排污控制器安装使用说明书
