澳门游戏娱乐场棋牌
风风棋牌跑胡子最新版本
- ECSG电蒸汽发生器 E6-72M系列安装操作说明
- 棋牌平台EVC Turflow 换热器使用说明书
- 棋牌平台BT6-B 洁净型压力平衡式最全棋牌平台特点介绍
- 棋牌平台BCV1和BCV20 排污控制阀使用说明书
- 棋牌平台BC3250排污控制器安装使用说明书
联系我们
联系人:刘经理
手机:13295105805
电话:
邮箱:540329100@qq.com
地址:13295105805
棋牌平台WTD水浴式减温器
所属栏目:棋牌平台温度控制系统
发布时间:2024-08-13
关注度:331次
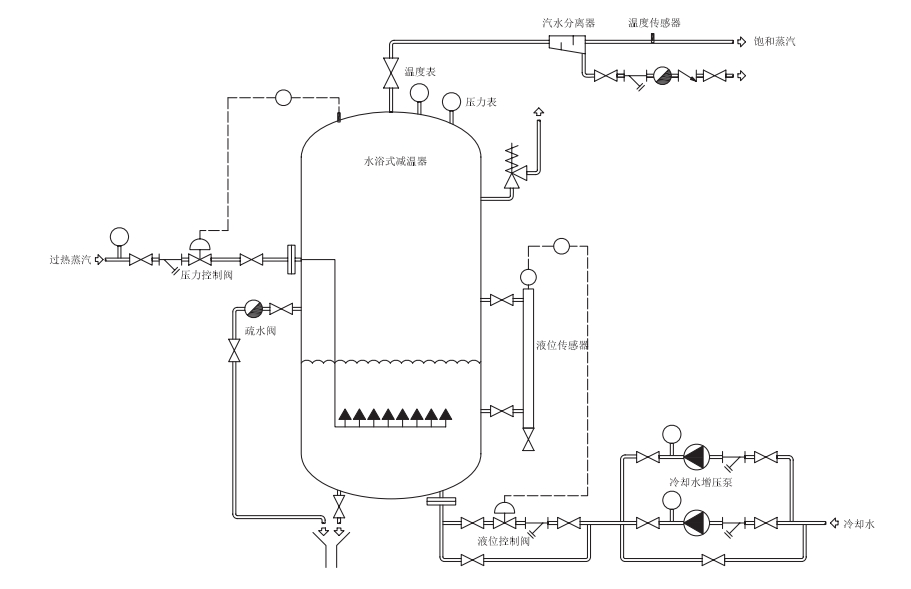
简单介绍:棋牌平台WTD水浴式减温器简介:水浴式减温器是一种直接接触式减温器。将过热蒸汽通过特殊设计的喷管引导进入水浴室中,冷却水和过热蒸汽在水浴室中交换热量,达到过热蒸汽的冷却效果,最终产生的饱和蒸汽通过顶部管路送出。通常,水浴式减温器出口的蒸汽干度较高。对于干度要求高的场合,建议在输送管路上增加汽水分离器及疏
棋牌平台WTD水浴式减温器简介:
水浴式减温器是一种直接接触式减温器。将过热蒸汽通过特殊设计的喷管引导进入水浴室中,冷却水和过热蒸汽在水浴室中交换热量,达到过热蒸汽的冷却效果,最终产生的饱和蒸汽通过顶部管路送出。通常,水浴式减温器出口的蒸汽干度较高。对于干度要求高的场合,建议在输送管路上增加汽水分离器及疏水阀。
一套水浴式减温系统主要包括:特殊设计的水浴室、压力及液位控制及相关的控制回路。
饱和蒸汽压力和饱和蒸汽温度在物理上是相互关联的,在有压力调节的系统中,饱和蒸汽压力经压力变送器测量并将信号传输给控制系统。控制系统输出信号到蒸汽压力控制阀,由此控制过热蒸汽压力,从而降低蒸汽温度。水浴式减温系统中的减温器的操作压力受安全阀设定值限制。
过热蒸汽引入冷却水后,部分冷却水达到沸腾温度时生成饱和蒸汽。蒸发部分由液位控制系统进行补水。当液位降低时,通过液位控制阀保证水浴室的液位处于设计范围内。
水浴式减温系统最大的特点是调节比大,可以在全行程范围内实现过热蒸汽的有效减温,并且输出饱和蒸汽。负载波动大的时候,水浴室也可以起到部分平衡的作用,因此整套系统非常简单并且可靠。
通常来说,根据实际工况可以设计选择立式或者卧式水浴式减温器。

性能参数
形式 卧式或立式
调节比 0~100%
出口蒸汽温度 饱和温度
温度稳定性 高
水压 最小蒸汽压力+2barg
水质要求 冷凝水、除盐水(电导率< 20μS/cm)
进水温度 85℃或以上
响应速度 快

