澳门游戏娱乐场棋牌
风风棋牌跑胡子最新版本
- ECSG电蒸汽发生器 E6-72M系列安装操作说明
- 棋牌平台EVC Turflow 换热器使用说明书
- 棋牌平台BT6-B 洁净型压力平衡式最全棋牌平台特点介绍
- 棋牌平台BCV1和BCV20 排污控制阀使用说明书
- 棋牌平台BC3250排污控制器安装使用说明书
联系我们
联系人:刘经理
手机:13295105805
电话:
邮箱:540329100@qq.com
地址:13295105805
棋牌平台TVA蒸汽流量计- 饱和,过热蒸汽流量计
所属栏目:棋牌平台蒸汽流量计
发布时间:2024-09-30
关注度:446次
简单介绍:棋牌平台TVA流量计简介:棋牌平台TVA流量计用于饱和蒸汽和过热蒸汽(需带专门的压力感应器)应用,通过测量作用在可活动锥体上的力,然后这个应力可转换成经过密度补偿后的质量流量,通过单回路供电的4 - 20 mA和脉冲信号对外输出。TVA饱和蒸汽流量计也提供积累功能和EAI 232C (RS 232)或EAI485C (RS 485) Modbus通信功能。
棋牌平台TVA流量计简介:
棋牌平台TVA流量计用于饱和蒸汽和过热蒸汽(需带专门的压力感应器)应用,通过测量作用在可活动锥体上的力,然后这个应力可转换成经过密度补偿后的质量流量,通过单回路供电的4 - 20 mA和脉冲信号对外输出。TVA饱和蒸汽流量计也提供积累功能和EAI 232C (RS 232)或EAI485C (RS 485) Modbus通信功能。
口径和管道连接描述
DN50, DN80 和 DN100
TVA是法兰夹持设计的流量计,可安装于以下法兰之间
EN 1092 PN16, PN25 和 PN40
BS 10 Table H
ASME B 16.5 Class 150 和 Class 300
日本工业标准JIS 20
韩国标准KS 20
提示:
棋牌平台TVA流量计应该安装于BS1600或者ASME(ANSI)/ ASMEB 36.10 Schedule 40的管道上或者EN 10216-2 /EN 10216-5的管道上,如果做不到,请与棋牌平台公司联系。
棋牌平台TVA流量计技术参数:

棋牌平台TVA蒸汽流量计尺寸重量:

棋牌平台TVA蒸汽流量计尺寸重量订购说明:

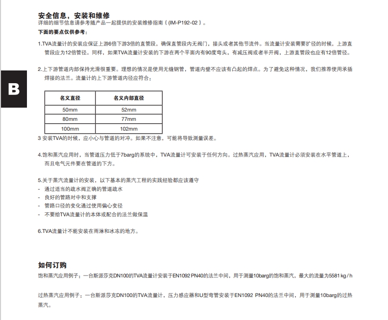
以上就是关于棋牌平台TVA蒸汽流量计的简介,如果想了解更多棋牌平台TVA蒸汽流量计安装,维修等相关信息,请点击棋牌平台TVA饱和蒸汽流量计使用说明书查看。


