风风棋牌跑胡子最新版本
风风棋牌跑胡子最新版本
- ECSG电蒸汽发生器 E6-72M系列安装操作说明
- 棋牌平台EVC Turflow 换热器使用说明书
- 棋牌平台BT6-B 洁净型压力平衡式最全棋牌平台特点介绍
- 棋牌平台BCV1和BCV20 排污控制阀使用说明书
- 棋牌平台BC3250排污控制器安装使用说明书
联系我们
联系人:刘经理
手机:13295105805
电话:
邮箱:540329100@qq.com
地址:13295105805
阀门知识
棋牌平台LC1300液位控制器安装使用说明书
- 作者:棋牌平台
- 发布时间:2025-02-11
- 点击:230次
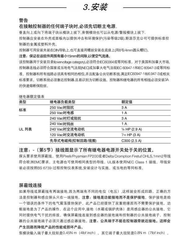
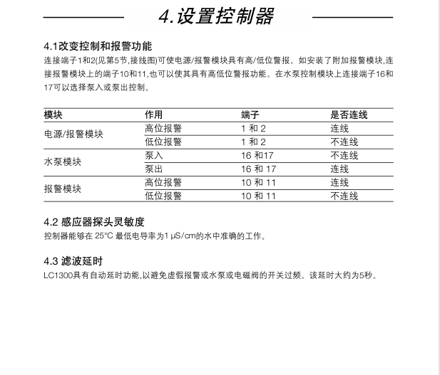
棋牌平台LC1300是一种用于导电液体的模块化的液位控制器,与导电率感应器探头一起使用。该控制器实际可适用于从冷凝水或锅炉水到盐溶液。可用于电导率最低至25°C时1µS/cm的水中。LC1300设计模块化,在基本结构中包括带单个报警功能的电源/报警模块。按需要也可以将较小的模块组件添加到电源/报警模块。模块组件包括水泵开/关控制或附加报警。最多可将的水泵控制模块和一个附加警报添加到电源/报警模块。
LC1300有自动感应液位和滤波功能,即使在水箱和高负荷锅炉的各种变电导率和扰动工况下,也可实现准确而可靠的控制。感应器探头最大供应电压为3Vac
棋牌平台LC1300液位控制器技术参数:








新闻资讯
-
2025-06-23
ECSG电蒸汽发生器 E6-72M系列安装操作说明
-
2025-06-09
棋牌平台EVC Turflow 换热器使用说明书
-
2025-05-19
棋牌平台BT6-B 洁净型压力平衡式最全棋牌平台特点介绍
-
2025-04-28
棋牌平台BCV1和BCV20 排污控制阀使用说明书
-
2025-04-14
棋牌平台BC3250排污控制器安装使用说明书
-
2025-03-31
棋牌平台BC3150排污控制器安装使用说明书
