风风棋牌跑胡子最新版本
风风棋牌跑胡子最新版本
- ECSG电蒸汽发生器 E6-72M系列安装操作说明
- 棋牌平台EVC Turflow 换热器使用说明书
- 棋牌平台BT6-B 洁净型压力平衡式最全棋牌平台特点介绍
- 棋牌平台BCV1和BCV20 排污控制阀使用说明书
- 棋牌平台BC3250排污控制器安装使用说明书
联系我们
联系人:刘经理
手机:13295105805
电话:
邮箱:540329100@qq.com
地址:13295105805
阀门知识
棋牌平台M850流量计算机使用说明书
- 作者:棋牌平台
- 发布时间:2024-10-18
- 点击:259次
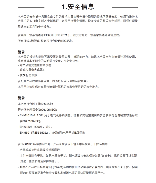
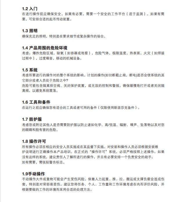
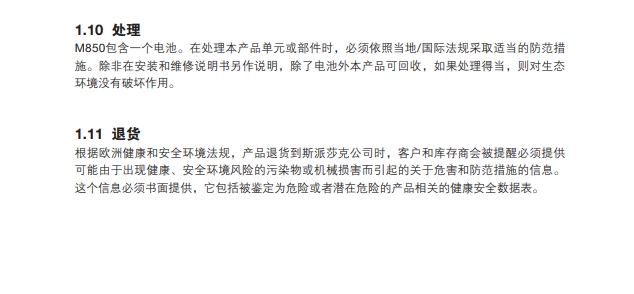
棋牌平台M850流量计算机可与任意一种棋牌平台流量计装置相连,包括:Gilflo,ILVA,线性流量计和孔板流量计-见第三章系统概述。根据应用工况的不同,可与棋牌平台差压变送器,压力变送器和温度变送器可同时供货。下面我们来分享一下棋牌平台M850流量计算机使用说明书具体内容。
棋牌平台M850流量计算机说明书完整版请点击:M850说明书完整版pdf







以上就是棋牌平台M850流量计算机说明书的部分内容,完整版请点击本文最上面完整版查看,如果有打不开或者下载的可以联系我们技术人员提供。
- 上一篇:棋牌平台流量计原理介绍
- 下一篇:棋牌平台加湿器使用说明书
新闻资讯
-
2025-06-23
ECSG电蒸汽发生器 E6-72M系列安装操作说明
-
2025-06-09
棋牌平台EVC Turflow 换热器使用说明书
-
2025-05-19
棋牌平台BT6-B 洁净型压力平衡式最全棋牌平台特点介绍
-
2025-04-28
棋牌平台BCV1和BCV20 排污控制阀使用说明书
-
2025-04-14
棋牌平台BC3250排污控制器安装使用说明书
-
2025-03-31
棋牌平台BC3150排污控制器安装使用说明书
