风风棋牌跑胡子最新版本
风风棋牌跑胡子最新版本
- ECSG电蒸汽发生器 E6-72M系列安装操作说明
- 棋牌平台EVC Turflow 换热器使用说明书
- 棋牌平台BT6-B 洁净型压力平衡式最全棋牌平台特点介绍
- 棋牌平台BCV1和BCV20 排污控制阀使用说明书
- 棋牌平台BC3250排污控制器安装使用说明书
联系我们
联系人:刘经理
手机:13295105805
电话:
邮箱:540329100@qq.com
地址:13295105805
阀门知识
棋牌平台Gilflo ILVA 流量计说明书-安装维修指南
- 作者:棋牌平台
- 发布时间:2024-10-08
- 点击:370次
棋牌平台Gilflo ILVA流量计可用于各种工业流体如水、压缩空气等,特别适用于饱和蒸汽和过热蒸汽的计量。下面我们来分享一下棋牌平台Gilflo ILVA 流量计说明书以及安装维修指南。
GILFLO流量计设计独特,采用弹簧负载变面积工作原理,随着锥体的运动,流体通过的环行面积连续变化,其差压输出与流量成线性关系,因而具有极高的量程比,最大可达100:1,同时具有很高的精度。特别适用于流量变化大负载不稳定的系统中。
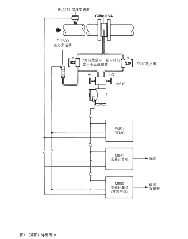
Gilflo ILVA 可提供法兰安装和对夹式安装两种类型,同时提供各种配套的感应器及计算器。
棋牌平台Gilflo ILVA 流量计内容比较多,本文是说明书部分内容,Gilflo ILVA 流量计使用说明书完整版可以点击查看:Gilflo ILVA 流量计使用说明书-支持下载PDF






以上就是棋牌平台Gilflo ILVA 流量计使用说明书部分内容,完整版请查看本文开头部分有完整版连接,需要下载或者不知道怎么查看,可以联系我们的技术人员提供。
新闻资讯
-
2025-06-23
ECSG电蒸汽发生器 E6-72M系列安装操作说明
-
2025-06-09
棋牌平台EVC Turflow 换热器使用说明书
-
2025-05-19
棋牌平台BT6-B 洁净型压力平衡式最全棋牌平台特点介绍
-
2025-04-28
棋牌平台BCV1和BCV20 排污控制阀使用说明书
-
2025-04-14
棋牌平台BC3250排污控制器安装使用说明书
-
2025-03-31
棋牌平台BC3150排污控制器安装使用说明书
