风风棋牌跑胡子最新版本
风风棋牌跑胡子最新版本
- ECSG电蒸汽发生器 E6-72M系列安装操作说明
- 棋牌平台EVC Turflow 换热器使用说明书
- 棋牌平台BT6-B 洁净型压力平衡式最全棋牌平台特点介绍
- 棋牌平台BCV1和BCV20 排污控制阀使用说明书
- 棋牌平台BC3250排污控制器安装使用说明书
联系我们
联系人:刘经理
手机:13295105805
电话:
邮箱:540329100@qq.com
地址:13295105805
阀门知识
棋牌平台EL4600系列-EL4611,EL4613电动执行器说明书
- 作者:棋牌平台
- 发布时间:2024-09-23
- 点击:227次
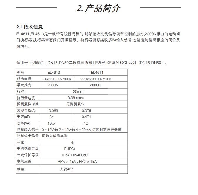
棋牌平台EL4600系列包括EL4611,EL4613两个型号,是一款带有线性行程的,能够接收比例信号调节控制的,提供2000N推力的电动阀门执行器,执行器带有阀门开度显示。执行器能够接收多种输入信号,也能定制输出相应的阀位反馈信号。下面我们来分享一下棋牌平台EL4611电动执行器使用说明书。
棋牌平台EL4600系列-EL4611,EL4613电动执行器说明书内容比较多,本文是部分内容,棋牌平台EL4611,EL4613电动执行器说明书完整版可以点击查看EL4611,EL4613电动执行器说明书





以上就是简单的展示了棋牌平台EL4600系列-EL4611,EL4613电动执行器说明书部分内容,完整版就点击查看本文上面的连接,如果要下载可以联系我们的技术人员提供。
新闻资讯
-
2025-06-23
ECSG电蒸汽发生器 E6-72M系列安装操作说明
-
2025-06-09
棋牌平台EVC Turflow 换热器使用说明书
-
2025-05-19
棋牌平台BT6-B 洁净型压力平衡式最全棋牌平台特点介绍
-
2025-04-28
棋牌平台BCV1和BCV20 排污控制阀使用说明书
-
2025-04-14
棋牌平台BC3250排污控制器安装使用说明书
-
2025-03-31
棋牌平台BC3150排污控制器安装使用说明书
