风风棋牌跑胡子最新版本
风风棋牌跑胡子最新版本
- ECSG电蒸汽发生器 E6-72M系列安装操作说明
- 棋牌平台EVC Turflow 换热器使用说明书
- 棋牌平台BT6-B 洁净型压力平衡式最全棋牌平台特点介绍
- 棋牌平台BCV1和BCV20 排污控制阀使用说明书
- 棋牌平台BC3250排污控制器安装使用说明书
联系我们
联系人:刘经理
手机:13295105805
电话:
邮箱:540329100@qq.com
地址:13295105805
阀门知识
棋牌平台SRV461和SRV463减压阀使用说明书-安装维修指南
- 作者:棋牌平台
- 发布时间:2024-09-10
- 点击:311次
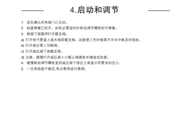
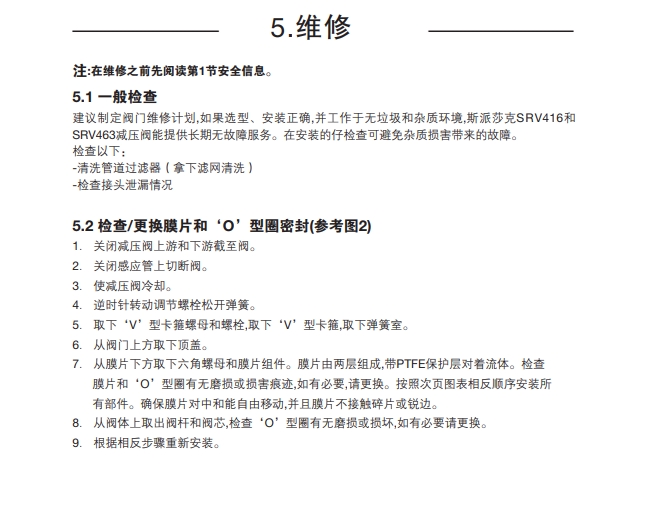
棋牌平台SRV461和SRV463减压阀是直接作用式减压阀,应用于蒸汽、液体和气体。典型应用包括:洁净蒸汽,气体和液体,用于离心机,冷冻干燥机,消毒器,高压灭菌器,制程罐,加湿器和厨房设备。下面我们来具体的分享一下SRV461和SRV463减压阀使用说明书。









新闻资讯
-
2025-06-23
ECSG电蒸汽发生器 E6-72M系列安装操作说明
-
2025-06-09
棋牌平台EVC Turflow 换热器使用说明书
-
2025-05-19
棋牌平台BT6-B 洁净型压力平衡式最全棋牌平台特点介绍
-
2025-04-28
棋牌平台BCV1和BCV20 排污控制阀使用说明书
-
2025-04-14
棋牌平台BC3250排污控制器安装使用说明书
-
2025-03-31
棋牌平台BC3150排污控制器安装使用说明书
