风风棋牌跑胡子最新版本
风风棋牌跑胡子最新版本
- ECSG电蒸汽发生器 E6-72M系列安装操作说明
- 棋牌平台EVC Turflow 换热器使用说明书
- 棋牌平台BT6-B 洁净型压力平衡式最全棋牌平台特点介绍
- 棋牌平台BCV1和BCV20 排污控制阀使用说明书
- 棋牌平台BC3250排污控制器安装使用说明书
联系我们
联系人:刘经理
手机:13295105805
电话:
邮箱:540329100@qq.com
地址:13295105805
阀门知识
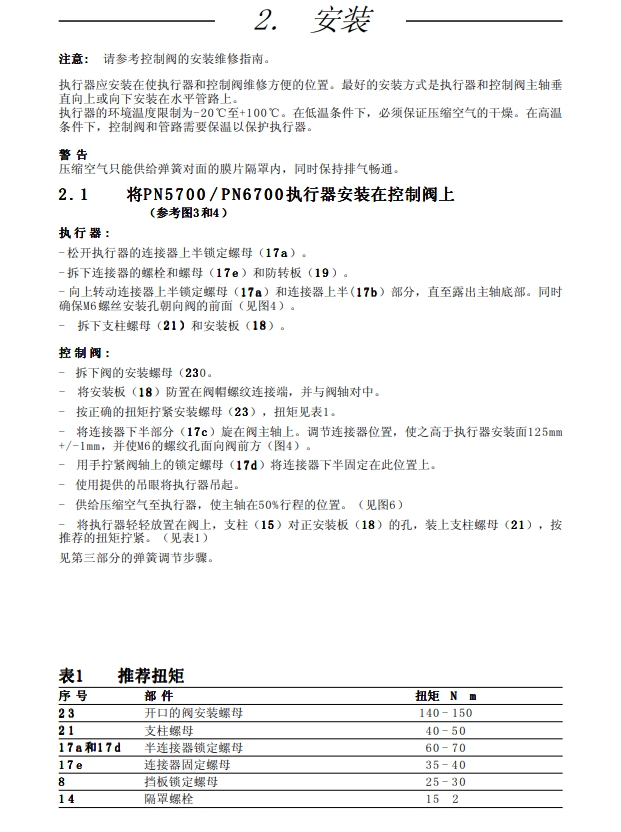
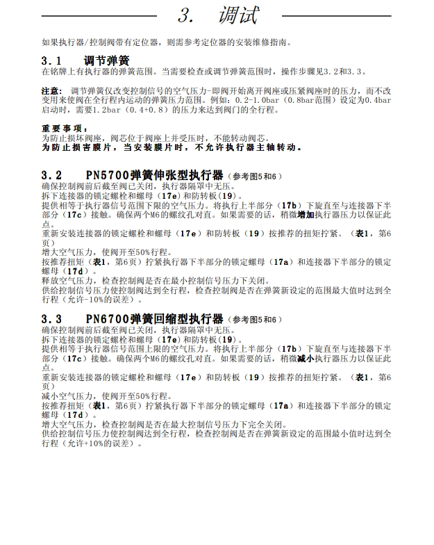
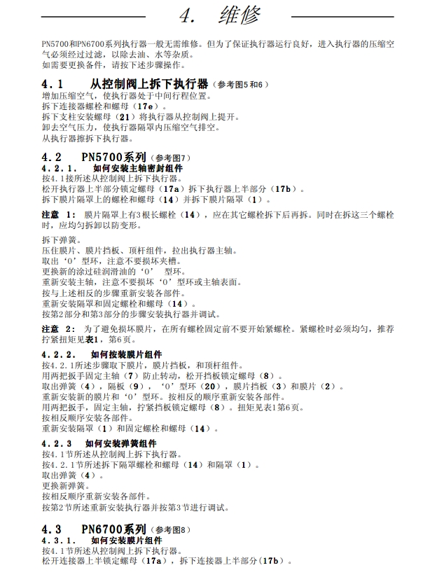
棋牌平台气动执行器PN5700和PN6700说明书
- 作者:棋牌平台
- 发布时间:2024-08-19
- 点击:214次
棋牌平台气动执行器PN5700和PN6700为结构紧凑的多弹簧线性执行器,有多种弹簧范围,对于大口径阀门能满足不同压差的需要。每种执行器均装有机械行程指示器,和半滚动膜片一起操作,保证在全行程内有良好的线性度。
可供型号
PN5700系列 弹簧伸张主轴,多弹簧,柱式安装执行器
PN6700系列 弹簧回缩主轴,多弹簧,柱式安装执行器
气动执行器PN5700和PN6700参数:










新闻资讯
-
2025-06-23
ECSG电蒸汽发生器 E6-72M系列安装操作说明
-
2025-06-09
棋牌平台EVC Turflow 换热器使用说明书
-
2025-05-19
棋牌平台BT6-B 洁净型压力平衡式最全棋牌平台特点介绍
-
2025-04-28
棋牌平台BCV1和BCV20 排污控制阀使用说明书
-
2025-04-14
棋牌平台BC3250排污控制器安装使用说明书
-
2025-03-31
棋牌平台BC3150排污控制器安装使用说明书
