风风棋牌跑胡子最新版本
风风棋牌跑胡子最新版本
- ECSG电蒸汽发生器 E6-72M系列安装操作说明
- 棋牌平台EVC Turflow 换热器使用说明书
- 棋牌平台BT6-B 洁净型压力平衡式最全棋牌平台特点介绍
- 棋牌平台BCV1和BCV20 排污控制阀使用说明书
- 棋牌平台BC3250排污控制器安装使用说明书
联系我们
联系人:刘经理
手机:13295105805
电话:
邮箱:540329100@qq.com
地址:13295105805
阀门知识
棋牌平台电动执行器说明书AEL6系列
- 作者:棋牌平台
- 发布时间:2024-09-23
- 点击:573次
棋牌平台AEL6电动执行器 为智能型产品,新推出的具有线性输出的可反转式执行器,适用于LE,KE二通阀和JE二通阀,QL三通阀以及相应的波纹管密封控制阀,执行器通常安装在控制阀上。当执行器单独提供时,确保选择的执行器具有足够的推力以便在使用的压差内关闭二通阀或三通控制阀。
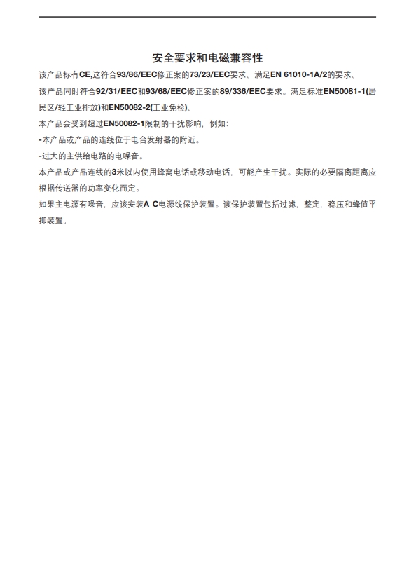
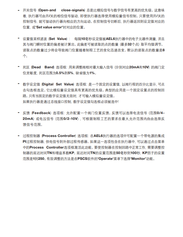
AEL6电动执行器说明书内容比较多,本文是部分内容,棋牌平台AEL6电动执行器说明书完整版可以点击查看:AEL6电动执行器说明书






















以上是关于棋牌平台AEL6电动执行器说明书的部分内容展示,如果要了解完整版在本文最上方有连接点击查看。
新闻资讯
-
2025-06-23
ECSG电蒸汽发生器 E6-72M系列安装操作说明
-
2025-06-09
棋牌平台EVC Turflow 换热器使用说明书
-
2025-05-19
棋牌平台BT6-B 洁净型压力平衡式最全棋牌平台特点介绍
-
2025-04-28
棋牌平台BCV1和BCV20 排污控制阀使用说明书
-
2025-04-14
棋牌平台BC3250排污控制器安装使用说明书
-
2025-03-31
棋牌平台BC3150排污控制器安装使用说明书
