风风棋牌跑胡子最新版本
风风棋牌跑胡子最新版本
- ECSG电蒸汽发生器 E6-72M系列安装操作说明
- 棋牌平台EVC Turflow 换热器使用说明书
- 棋牌平台BT6-B 洁净型压力平衡式最全棋牌平台特点介绍
- 棋牌平台BCV1和BCV20 排污控制阀使用说明书
- 棋牌平台BC3250排污控制器安装使用说明书
联系我们
联系人:刘经理
手机:13295105805
电话:
邮箱:540329100@qq.com
地址:13295105805
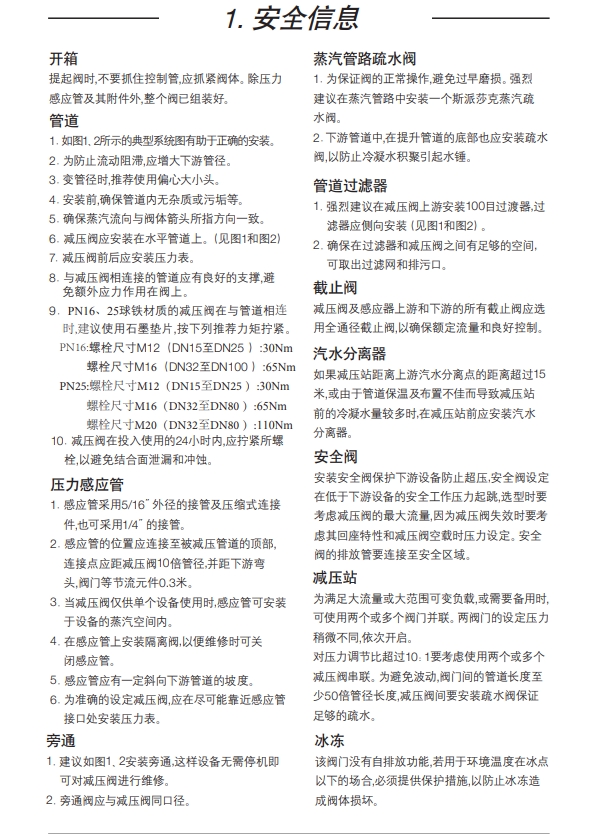
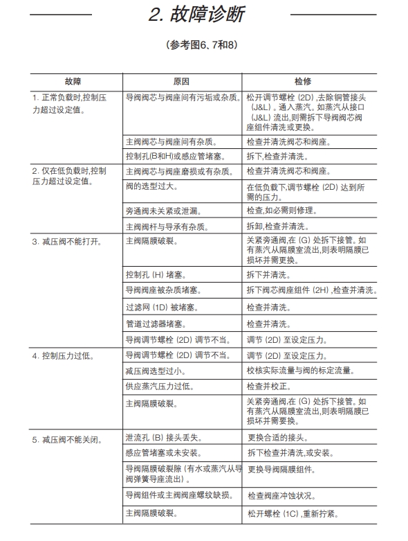
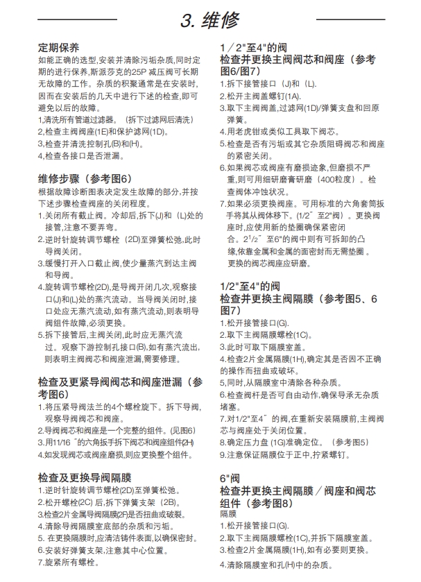
阀门知识
棋牌平台减压阀25P说明书-安装维修指南
- 作者:棋牌平台
- 发布时间:2024-08-08
- 点击:558次
25P为自作用导阀型减压阀。通过外部压力感应管感应下游压力,调节主阀开度并维持压力稳定。下面我们来展示一下棋牌平台减压阀25P说明书以及维修指南。


棋牌平台减压阀25P安装示意图
棋牌平台减压阀25P工作原理:
启动前正常的位置是主阀关闭,导阀由弹簧力作用打开。蒸汽经由导阀进入主隔膜室,一部分蒸汽则经由控制孔流出。当导阀流入的蒸汽大于由控制孔流出的蒸汽,主隔膜室中的控制压力增大,打开主阀。随着蒸汽流过主阀,下游压力的增量经由感应管反馈作用在导阀隔膜下部,该作用力平衡了隔膜上部的弹簧压缩力,使导阀逐渐关闭节流,从而维持主隔膜室中的压力,控制主阀的开度输送适量的蒸汽。调节导阀隔膜上的弹簧,即可改变下游的设定压力。当不需要蒸汽时,感应管压力增大,关闭导阀,控制压力由控制孔释放,使主阀紧密关闭。
棋牌平台减压阀25P运行流程:
1.首先确定所有截止阀已关闭。
2.取下导阀弹簧帽,逆时针旋转调节螺栓(2D) 至弹簧松驰状态。确定弹簧处于垂直位置,并在导座中心。
3.按如下顺序打开截止阀:
a) 打开蒸汽主管疏水阀前的截止阀。这将确保减压阀前的蒸汽不含冷凝水。
b) 打开感应管的隔离阀。
c) 打开下游截止阀。
d) 缓慢打开入口截止阀。
4.顺时针缓慢旋转调节螺栓(2D),至下游压力表显示要求的减压压力。
5.系统压力稳定后,可能需再次调节导阀弹簧 (2D)。装好弹簧罩,拧紧锁紧螺母。
6.注意一拧紧导阀法兰接口,确保无泄漏

棋牌平台减压阀25P原理图




新闻资讯
-
2025-06-23
ECSG电蒸汽发生器 E6-72M系列安装操作说明
-
2025-06-09
棋牌平台EVC Turflow 换热器使用说明书
-
2025-05-19
棋牌平台BT6-B 洁净型压力平衡式最全棋牌平台特点介绍
-
2025-04-28
棋牌平台BCV1和BCV20 排污控制阀使用说明书
-
2025-04-14
棋牌平台BC3250排污控制器安装使用说明书
-
2025-03-31
棋牌平台BC3150排污控制器安装使用说明书
